5.5-V, 4-A, 22-mΩ load switch with adj. rise time and output discharge
Texas Instruments
RSS
Sample
- Darmowa próbka
- MPN:
- TPS22967
- Producent:
- TEXAS INSTRUMENTS
- Dodany do bazy:
- Ostatnio widziany:
Sugerowane produkty dla tps22967
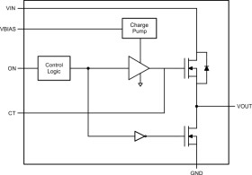
The TPS22967 device is a small, ultra-low RON, single-channel load switch with controlled turnon. The device contains an N-channel MOSFET that can operate over an input voltage range of 0.8 V to 5.5 V and can support a maximum continuous current of 4 A. The switch is controlled by an on/off input (ON), which can interface directly with low-voltage control signals. In the TPS22967, a 225-Ω pulldown resistor is added for quick output discharge when the switch is turned off.
The TPS22967 is available in a small, space-saving 2-mm × 2-mm 8-pin WSON package (DSG) with integrated thermal pad allowing for high power dissipation. The device is characterized for operation over the free-air temperature range of 40°C to 85°C.
Elecena nie prowadzi sprzedaży elementów elektronicznych, ani w niej nie pośredniczy.
Produkt pochodzi z oferty sklepu Texas Instruments