elecena.pl

4.5-V to 24-V, 700 kHz synchronous dual-D-CAP2 buck controller

Texas Instruments

4.5-V to 24-V, 700 kHz synchronous dual-D-CAP2 buck controller RSS Sample
  • Darmowa próbka
MPN:
TPS53127
Producent:
TEXAS INSTRUMENTS
Dodany do bazy:
Ostatnio widziany:

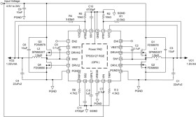
The TPS53127 is a dual, adaptive on-time D-CAP2™ mode synchronous buck controller. The part enables system designers to cost effectively complete the suite of various end equipment’s power bus regulators with a low external component count and low standby consumption. The main control loop for the TPS53127 uses the D-CAP2 Mode topology which provides a very fast transient response with no external component.

The TPS53127 also has a proprietary circuit that enables the device to adapt not only low equivalent series resistance (ESR) output capacitors such as POSCAP/SP-CAP, but also ceramic capacitor. The part provides a convenient and efficient operation with conversion voltages from 4.5 V to 24 V and output voltage from 0.76 V to 5.5 V.

The TPS53127 is available in the 24 pin RGE/PW package, and is specified from –40°C to 85°C ambient temperature range.

Elecena nie prowadzi sprzedaży elementów elektronicznych, ani w niej nie pośredniczy.

Produkt pochodzi z oferty sklepu