elecena.pl

Phase dimmable, primary side power Regulated, PFC Flyback controller for LED Lighting

Texas Instruments

Phase dimmable, primary side power Regulated, PFC Flyback controller for LED Lighting RSS Sample
  • Darmowa próbka
MPN:
LM3447
Producent:
TEXAS INSTRUMENTS
Dodany do bazy:
Ostatnio widziany:

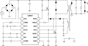
The LM3447 is a versatile power factor correction (PFC) controller designed to meet the performance requirements of residential and commercial phase-cut dimmer compatible LED lamp drivers. The device incorporates a phase decoder circuit and an adjustable hold current circuit to provide smooth, flicker free dimming operation. A proprietary primary side control technique based on input voltage feedforward is used to regulate the input power drawn by the LED driver and to achieve line regulation over a wide range of input voltage. Valley switching operation is implemented to minimize switching loss and reduce EMI. An internal thermal foldback circuit is provided to protects the LEDs from damage based on the temperature sensed by a single external NTC resistor. Additional features include LED open circuit and short circuit protection, cycle-by-cycle FET over-current protection, burst mode fault operation using an internal 812ms fault timer and internal thermal shutdown.

The LM3447 is ideal for implementing dimmable, isolated single stage LED lamp drivers where simplicity, low-component count and small solution size are of primary importance. This device is currently available in a TSSOP 14-pin package.

Elecena nie prowadzi sprzedaży elementów elektronicznych, ani w niej nie pośredniczy.

Produkt pochodzi z oferty sklepu