8-bit DMOS sink driver with Latch
Texas Instruments
RSS
Sample
- Darmowa próbka
- MPN:
- TLC59210
- Producent:
- TEXAS INSTRUMENTS
- Dodany do bazy:
- Ostatnio widziany:
Sugerowane produkty dla tlc59210
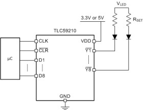
The TLC59210 is an 8-bit flip-flop driver for LED and solenoid with Schmitt-trigger buffers. Each channel can sink up to 200mA and support an output voltage up to 30V. The TLC59210 is designed for VCC and operation from 3.3V to 5.5V.
Each output channel is controlled by a positive-edge-triggered D-type flip-flops with a direct clear (CLR) input. Information at the data (D) input meeting the setup time requirements is transferred to the Y output on the positive-going edge of the clock (CLK) pulse. Clock triggering occurs at a particular voltage level and is not directly related to the transition time of the positive-going pulse. When CLK is at either the high or low level, the D input has no effect at the output.
The TLC59210 is characterized for operation from 40°C to 85°C.
Elecena nie prowadzi sprzedaży elementów elektronicznych, ani w niej nie pośredniczy.
Produkt pochodzi z oferty sklepu Texas Instruments