elecena.pl

Nanopower Buck-Boost DC/DC with Energy Harvesting Battery Life Extender

Analog Devices

Nanopower Buck-Boost DC/DC with Energy Harvesting Battery Life Extender RSS Sample
  • Darmowa próbka
MPN:
LTC3330
Producent:
ANALOG DEVICES
Dodany do bazy:
Ostatnio widziany:
Zmiana ceny:
-100% (20.01.2025)
Poprzednia cena:
4.25

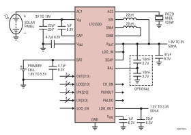
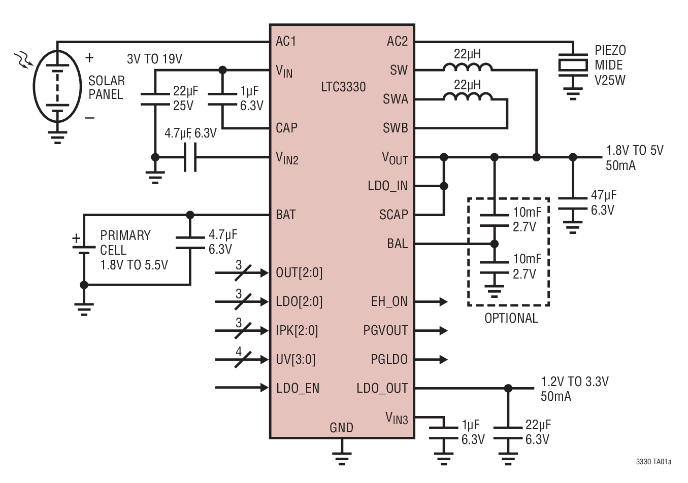
The LTC3330 integrates a high voltage energy harvesting power supply plus a DC/DC converter powered by a primary cell battery to create a single output supply for alternative energy applications. The energy harvesting power supply, consisting of an integrated full-wave bridge rectifier and a high voltage buck converter, harvests energy from piezoelectric, solar, or magnetic sources. The primary cell input powers a buck-boost converter capable of operation down to 1.8V at its input. Either DC/DC converter can deliver energy to a single output. The buck operates when harvested energy is available, reducing the quiescent current draw on the battery to essentially zero, thereby extending the life of the battery. The buck-boost powers VOUT only when harvested energy goes away.

A low noise LDO post regulator and a supercapacitor balancer are also integrated, accommodating a wide range of output storage configurations. Voltage and current settings for both inputs and outputs are programmable via pin-strapped logic inputs. The LTC3330 is available in a 5mm × 5mm QFN-32 package.

Applications

* Energy Harvesting

* Solar Powered Systems with Primary Cell Backup

* Wireless HVAC Sensors and Security Devices

* Mobile Asset Tracking

* Dual Input, Single Output DC/DCs with Input Prioritizer

* Energy Harvesting Input: 3.0V to 19V Buck DC/DC

* Primary Cell Input: 1.8V to 5.5V Buck-Boost DC/DC

* Zero Battery IQ When Energy Harvesting Source is Available

* Ultralow Quiescent Current: 750nA at No-Load

* Low Noise LDO Post Regulator

* Integrated Supercapacitor Balancer

* Up to 50mA of Output Current

* Programmable DC/DC and LDO Output Voltages, Buck UVLO, and Buck-Boost Peak Input Current

* Integrated Low Loss Full-Wave Bridge Rectifier

* Input Protective Shunt: Up to 25mA at VIN ≥ 20V

* 5mm × 5mm QFN-32 Package

Elecena nie prowadzi sprzedaży elementów elektronicznych, ani w niej nie pośredniczy.

Produkt pochodzi z oferty sklepu