elecena.pl

TPS92660 two string LED driver with I2C/EPROM current Trim

Texas Instruments

TPS92660 two string LED driver with I2C/EPROM current Trim RSS Sample
  • Darmowa próbka
MPN:
TPS92660
Producent:
TEXAS INSTRUMENTS
Dodany do bazy:
Ostatnio widziany:

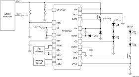
The TPS92660 is a two-output LED driver with one time programmable (OTP) ROM and I2C interface for LED current trim. The current trim provides a way for LED fixture manufacturers to produce LED lighting fixtures at a consistent lumen output without binning LEDs.

One output of the device is a non-synchronous buck controller which is used to regulate current of higher power white LEDs. The other output of the device is a linear regulator controller which is used to regulate current of lower power red LEDs. The TPS92660 is used for applications of controlled CCT (correlated color temperature) LED lights by mixing white LEDs with red LEDs.

This device is available in a 20-pin, TSSOP exposed pad package.

Elecena nie prowadzi sprzedaży elementów elektronicznych, ani w niej nie pośredniczy.

Produkt pochodzi z oferty sklepu