elecena.pl

Off-line primary side sensing LED driver with PFC

Texas Instruments

Off-line primary side sensing LED driver with PFC RSS Sample
  • Darmowa próbka
MPN:
TPS92310
Producent:
TEXAS INSTRUMENTS
Dodany do bazy:
Ostatnio widziany:

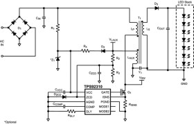
The TPS92310 is an off-line controller specifically designed to drive high power LEDs for lighting applications. With the primary side sensing, constant on-time and quasi-resonant switching techniques, the TPS92310 application circuit gives high Power Factor, good EMI performance and high system efficiency. Also, using this device, low external component count application solutions can be designed easily. Power Factor Correction is inherent if the TPS92310 is operated in the constant on-time mode with an adaptive algorithm. The control algorithm of TPS92310 adjusts the on-time with reference to the primary side inductor peak current and secondary side inductor discharge time dynamically, the response time of which is set by an external capacitor. Also, minimized EMI and switching loss is achieved with quasi-resonant switching. Other supervisory features of the TPS92310 include cycle-by-cycle primary side inductor current limit, VCC under-voltage lockout, output over-voltage protection and thermal shutdown. The TPS92310 is available in the MSOP-10 package.

Elecena nie prowadzi sprzedaży elementów elektronicznych, ani w niej nie pośredniczy.

Produkt pochodzi z oferty sklepu