elecena.pl

Off-line primary side sensing controller with PFC in 8-SOIC

Texas Instruments

Off-line primary side sensing controller with PFC in 8-SOIC RSS Sample
  • Darmowa próbka
MPN:
TPS92314
Producent:
TEXAS INSTRUMENTS
Dodany do bazy:
Ostatnio widziany:

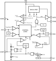
The TPS92314/14A is an off-line controller specifically designed to drive high power LEDs for lighting applications. Features include adaptive constant on-time control and quasi-resonant switching. Resonant switching allows for a reduced EMI signature and increased system efficiency. Thus, the device introduces a low external parts count and high level of integration. The control algorithm of TPS92314/14A adjusts the on time with reference to the primary side inductor peak current and secondary side inductor discharge time dynamically, the response time of which is set by an external capacitor.

The over current protection is implemented by a cycle by cycle current limit of the primary inductor current. TPS92314A has a higher OCP threshold which is more suitable for universal line application and TPS92314 can optimize the system cost. Other supervisory features of the TPS92314/14A include VCC over voltage protection and under-voltage lockout, output LEDs over-voltage protection and controller thermal shutdown. The TPS92314/14A is available in 8-pin SOIC package.

Elecena nie prowadzi sprzedaży elementów elektronicznych, ani w niej nie pośredniczy.

Produkt pochodzi z oferty sklepu