elecena.pl

500mA 30W Anode Capable constant current buck LED Dvr

Texas Instruments

500mA 30W Anode Capable constant current buck LED Dvr RSS Sample
  • Darmowa próbka
MPN:
TPS92511
Producent:
TEXAS INSTRUMENTS
Dodany do bazy:
Ostatnio widziany:

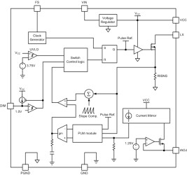
The TPS92511 is an easy to use 65V constant current buck converter for driving a single LED string with current up to 0.5A and efficiency up to 95%. Only 5 external components are required for basic operation and single layer PCB layout is feasible because of the integration of a N-MOSFET, no external current sensing resistor, no external compensation and the proper terminal assignment. A high-value external resistor programs the LED current so that fine tuning of the LED current can be achieved. Another high-value external resistor programs a constant switching frequency from 50kHz to 500kHz. EMI design becomes easier as a result of constant switching frequency. The TPS92511 provides a wide input voltage range from 4.5V to 65V. By adding simple external circuits, the device can handle applications with even higher input voltages.

The TPS92511 employs a proprietary control scheme to regulate the LED current without the need of sensing the LED current directly. It applies a floating buck topology with a low-side N-channel power MOSFET, which does not need boot-strapping capacitor. For multiple channel systems, the floating buck topology together with the proprietary control scheme allows a common-anode connection of the LED strings without an external current sensing network. This significantly reduces the number of wiring and as well as overall manufacturing cost.

The TPS92511 has very fast PWM dimming response time. For example, if the switching frequency is 500 kHz, the minimum DIM pulse width is 6µs and the dimming frequency is 150Hz, a contrast ratio of more than 1000:1 can be achieved.

The TPS92511 is available in the Power Enhanced SOIC-8 exposed thermal pad package.

For all available packages, see the orderable addendum at the end of the datasheet.

Elecena nie prowadzi sprzedaży elementów elektronicznych, ani w niej nie pośredniczy.

Produkt pochodzi z oferty sklepu