elecena.pl

450mA 23W constant current buck LED driver micro-module

Texas Instruments

450mA 23W constant current buck LED driver micro-module RSS Sample
  • Darmowa próbka
MPN:
TPS92551
Producent:
TEXAS INSTRUMENTS
Dodany do bazy:
Ostatnio widziany:

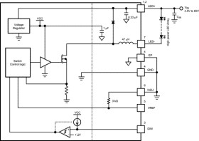
The TPS92551 Constant Current Buck LED Driver Micro-Module drives maximum 450mA LED current up to 16 LEDs in a single string (maximum 23W). It integrates all the power components including the power inductor. The TPS92551 provides a full turn-key, highly efficient solution for wide range of single string LED lighting applications with up to 95% power efficiency. It accepts an input voltage ranging from 4.5V to 60V and delivers a 350mA LED current as default. The LED current is adjustable from 300mA to 450mA by charging a single external resistor.

The module operates at constant switching frequency (800kHz) with low Electro Magnetic Interference(EMI) complying with EN55015 standard. The module has fast control loop to realize fine LED current pulse yielding 256–step PWM dimming resolution at 240Hz for general lighting. Protection features include thermal shutdown, input under-voltage lockout, LED open-circuit and short-circuit protections. The TPS92551 Micro-Module is available in 7-pin PFM power package.

Elecena nie prowadzi sprzedaży elementów elektronicznych, ani w niej nie pośredniczy.

Produkt pochodzi z oferty sklepu