elecena.pl

USB Power Manager with 2A High Voltage Bat-Track Buck Regulator

Analog Devices

USB Power Manager with 2A High Voltage Bat-Track Buck Regulator RSS Sample
  • Darmowa próbka
MPN:
LTC4090-3
Producent:
ANALOG DEVICES
Dodany do bazy:
Ostatnio widziany:
Zmiana ceny:
-100% (21.01.2025)
Poprzednia cena:
3.89

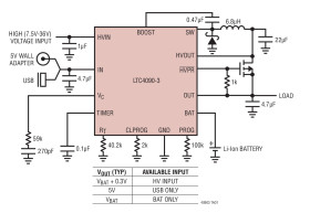
The LTC4090-3 is a USB power manager plus high voltage Li-Ion/Polymer battery charger. The device controls the total current used by the USB peripheral for operation and battery charging. Battery charge current is automatically reduced such that the sum of the load current and the charge current does not exceed the programmed input current limit. The LTC4090-3 also accommodates high voltage power supplies, such as 12V AC/DC wall adapters, Firewire, or automotive power.

The LTC4090 provides a Bat-Track adaptive output that tracks the battery voltage for high efficiency charging from the high voltage input. This 3.95V version of the standard LTC4090 is intended for applications which have extended battery lifetime requirements or those that require high temperature (>60°C) operation or storage under these conditions. A reduced float voltage will trade off initial cell capacity for the benefit of increased capacity retention over the life of the battery. The charge current is programmable and an end-of-charge status output (CHRG) indicates full charge.

Float Voltage (V)

NTC Hot Threshold

Bat-Track Adaptive HV Output

LTC4090

4.2V

29% VVNTC

Yes

LTC4090-3

3.95V

32.6% VVNTC

Yes

LTC4090-5

4.2V

29% VVNTC

No

Applications

* Embedded Automotive Accessories

* Personal Navigation Devices

* Other USB-Based Handheld Products

* Seamless Transition Between Power Sources: Li-Ion Battery, USB, and 6V to 36V Supply (60V Max)* 2A Output High Voltage Buck Regulator with Bat-Track™ Adaptive Output Control* 3.95V Float Voltage Improves Battery Life Span and High Temperature Safety Margin* Internal 215mW Ideal Diode Plus Optional External Ideal Diode Controller Provides Low Loss Power Path When External Supply/ USB Not Present* Load Dependent Charging from USB Input Guarantees Current Compliance

Elecena nie prowadzi sprzedaży elementów elektronicznych, ani w niej nie pośredniczy.

Produkt pochodzi z oferty sklepu