elecena.pl

2.4 GHz range extender with up to +22 dBm output power

Texas Instruments

2.4 GHz range extender with up to +22 dBm output power RSS Sample
  • Darmowa próbka
MPN:
CC2592
Producent:
TEXAS INSTRUMENTS
Dodany do bazy:
Ostatnio widziany:

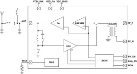
The CC2592 device is a cost-effective and high-performance RF front end for low-power and low-voltage 2.4-GHz wireless applications.

The CC2592 device is a range extender for all CC25XX 2.4-GHz low-power RF transceivers, transmitters, and system-on-chip products from Texas Instruments.

To increase the link budget, the CC2592 device provides a power amplifier for increased output power and an LNA with a low-noise figure for improved receiver sensitivity.

The CC2592 device provides a very small size, high-output power RF design with its 4-mm × 4-mm QFN-16 package.

The CC2592 device contains PA, LNA, switches, RF-matching, and balun for simple design of high-performance wireless applications.

Elecena nie prowadzi sprzedaży elementów elektronicznych, ani w niej nie pośredniczy.

Produkt pochodzi z oferty sklepu