elecena.pl

Dual mode 5-W (WPC and PMA) single Chip Wireless power Receiver

Texas Instruments

Dual mode 5-W (WPC and PMA) single Chip Wireless power Receiver RSS Sample
  • Darmowa próbka
MPN:
BQ51221
Producent:
TEXAS INSTRUMENTS
Dodany do bazy:
Ostatnio widziany:

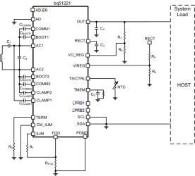
The bq51221 device is a fully contained wireless power receiver capable of operating in both the WPC and PMA protocols which allows a wireless power system to work with both WPC and PMA inductive charging standards. The bq51221 device provides a single device power conversion (rectification and regulation) as well as the digital control and communication for both standards. It also has autonomous detection of protocol and requires no additional active devices. The bq51221 device complies with the WPC v1.1 and PMA communication protocol. Together with the WPC or a PMA primary-side controller, the bq51221 device enables a complete wireless power transfer system for a wireless power supply solution. The receiver allows for synchronous rectification, regulation and control and communication to all exist in a market-leading form factor, efficiency, and solution size.

Elecena nie prowadzi sprzedaży elementów elektronicznych, ani w niej nie pośredniczy.

Produkt pochodzi z oferty sklepu