36V, bi-directional current sense amplifier w/ four pin-selectable gain settings
Texas Instruments
RSS
Sample
- Darmowa próbka
- MPN:
- INA225
- Producent:
- TEXAS INSTRUMENTS
- Dodany do bazy:
- Ostatnio widziany:
Sugerowane produkty dla ina225
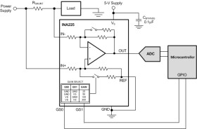
The INA225 is a voltage-output, current-sense amplifier that senses drops across current-sensing resistors at common-mode voltages that can vary from 0 V to 36 V, independent of the supply voltage. The device is a bidirectional, current-shunt monitor that allows an external reference to be used to measure current flowing in both directions across a current-sensing resistor.
Four discrete gain levels are selectable using the two gain-select terminals (GS0 and GS1) to program gains of 25 V/V, 50 V/V, 100 V/V, and 200 V/V. The low-offset, zero-drift architecture and precision gain values enable current-sensing with maximum drops across the shunt as low as 10 mV of full-scale while maintaining very high accuracy measurements over the entire operating temperature range.
The device operates from a single +2.7-V to +36-V power supply, drawing a maximum of 350 µA of supply current. The device is specified over the extended operating temperature range (–40°C to +125°C), and is offered in an MSOP-8 package.
Elecena nie prowadzi sprzedaży elementów elektronicznych, ani w niej nie pośredniczy.
Produkt pochodzi z oferty sklepu Texas Instruments