elecena.pl

bq51025 10-W WPC Compliant Single Chip Wireless Power Receiver

Texas Instruments

bq51025 10-W WPC Compliant Single Chip Wireless Power Receiver RSS Sample
  • Darmowa próbka
MPN:
BQ51025
Producent:
TEXAS INSTRUMENTS
Dodany do bazy:
Ostatnio widziany:

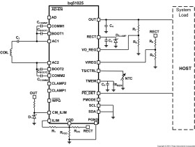
The bq51025 device is a fully-contained wireless power receiver capable of operating in the Wireless Power Consortium (WPC) Qi protocol, which allows a wireless power system to deliver 5 W to the system with Qi inductive transmitters and up to 10 W when operating with the bq500215 primary-side controller. The bq51025 device provides a single device power conversion (rectification and regulation) as well as the digital control and communication as per WPC v1.2 specification. With market-leading 84% system efficiency and adjustable output voltage, the bq51025 device allows for unparalleled system optimization. With a maximum output voltage of 10 V, the bq51025 offers a flexible solution that offers a wireless power solution for 2S battery application and allows optimal thermal performance of the system. The I2C interface allows system designers to implement new features such as aligning a receiver on the transmitter surface or detecting foreign objects on the receiver. The bq51025 device complies with the WPC v1.2 communication protocol making it compatible with all WPC transmitter solutions. The receiver allows for synchronous rectification, regulation and control, and communication to all exist in a market-leading form factor, efficiency, and solution size.

Elecena nie prowadzi sprzedaży elementów elektronicznych, ani w niej nie pośredniczy.

Produkt pochodzi z oferty sklepu