elecena.pl

Integrated, 5-A 40-V wide input range boost/SEPIC/flyback DC/DC regulator, AEC-Q100 qualified

Texas Instruments

Integrated, 5-A 40-V wide input range boost/SEPIC/flyback DC/DC regulator, AEC-Q100 qualified RSS Sample
  • Darmowa próbka
MPN:
TPS55340-Q1
Producent:
TEXAS INSTRUMENTS
Dodany do bazy:
Ostatnio widziany:

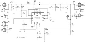
The TPS55340-Q1 device is a monolithic non-synchronous switching converter with an integrated 5-A, 40-V power switch. The device can be configured in several standard switching regulator topologies, including boost, SEPIC, and isolated flyback. The device has a wide input voltage range to support applications with input voltage from 2.9 V to 38 V.

The TPS55340-Q1 device regulates the output voltage with current mode PWM (pulse width modulation) control, and has an internal oscillator. The switching frequency of PWM is set by either an external resistor or by synchronizing to an external clock signal. The user can program the switching frequency from 100 kHz to 2.5 MHz.

The device features a programmable soft-start function to limit inrush current during start-up and has other built-in protection features including cycle-by-cycle overcurrent limit and thermal shutdown.

The TPS55340-Q1 device is available in a small 3-mm × 3-mm 16-pin WQFN package with PowerPad for enhanced thermal performance.

Elecena nie prowadzi sprzedaży elementów elektronicznych, ani w niej nie pośredniczy.

Produkt pochodzi z oferty sklepu