Automotive, dual, precision, zero-crossover, 20-MHz, 0.9-pA Ib, RRIO, CMOS op amp
Texas Instruments
RSS
Sample
- Darmowa próbka
- MPN:
- OPA2320-Q1
- Producent:
- TEXAS INSTRUMENTS
- Dodany do bazy:
- Ostatnio widziany:
Sugerowane produkty dla opax320
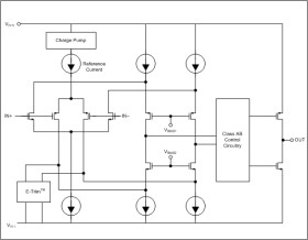
The OPA320-Q1 and OPA2320-Q1 (OPAx320-Q1) devices are a new generation of precision low-voltage CMOS operational amplifiers (op amps) optimized for very low noise and wide bandwidth. These devices operate on a low quiescent current of only 1.45 mA.
The OPAx320-Q1 are an excellent choice for low-power, single-supply applications. Low-noise (7 nV/√Hz) and high-speed operation also makes these devices an excellent choice for driving sampling analog-to-digital converters (ADCs). Other applications include signal conditioning and sensor amplification.
The OPAx320-Q1 feature a linear input stage with zero-crossover distortion that delivers excellent common-mode rejection ratio (CMRR) of 114 dB (typical) over the full input range. The input common-mode range extends 100 mV beyond the negative and positive supply rails. The output voltage typically swings within 10 mV of the rails.
In addition, the OPAx320-Q1 have a wide supply voltage range from 1.8 V to 5.5 V, with excellent PSRR (106 dB) over the entire supply range. These features make the OPAx320-Q1 suitable for precision, low-power applications that run directly from batteries without regulation.
The OPAx320-Q1 device is available in an 8-pin VSSOP (DGK) package.
Elecena nie prowadzi sprzedaży elementów elektronicznych, ani w niej nie pośredniczy.
Produkt pochodzi z oferty sklepu Texas Instruments