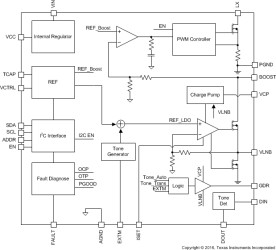
LNB voltage regulator with I2C interface
Texas Instruments
RSS
Sample
- Darmowa próbka
- MPN:
- TPS65235
- Producent:
- TEXAS INSTRUMENTS
- Dodany do bazy:
- Ostatnio widziany:
Sugerowane produkty dla tps65235
Designed for analog and digital satellite receivers, the TPS65235 is a monolithic voltage regulator with I2C interface; specifically to provide the 13-V to 18-V power supply and the 22-kHz tone signal to the LNB down converter in the antenna dish or to the multi-switch box. It offers a complete solution with minimum component count, low power dissipation together with simple design and I2C standard interface.
TPS65235 features high power efficiency. The boost converter integrates a 140-mΩ power MOSFET running at 1 MHz or 500 kHz selectable switching frequency. Drop out voltage at the linear regulator is 0.8 V to minimize power loss. TPS65235 provides multiple ways to generate the 22 kHz signal. Integrated linear regulator with push-pull output stage generates 22-kHz tone signal superimposed at the output even at zero loading. Current limit of linear regulator can be programmed by external resistor with ±10% accuracy. Full range of diagnostic read by I2C is available for system monitoring.
TPS65235 supports advanced DiSEqC 2.x standard with 22-kHz tone detection circuit and output interface.
Elecena nie prowadzi sprzedaży elementów elektronicznych, ani w niej nie pośredniczy.
Produkt pochodzi z oferty sklepu Texas Instruments