elecena.pl

Ethernet Clock Generator, 10 Clock Outputs

Analog Devices

Ethernet Clock Generator, 10 Clock Outputs RSS Sample
  • Darmowa próbka
MPN:
AD9571
Producent:
ANALOG DEVICES
Dodany do bazy:
Ostatnio widziany:
Zmiana ceny:
-100% (17.01.2025)
Poprzednia cena:
6.74

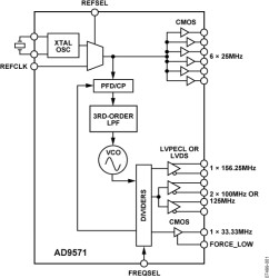
The AD9571 provides a multioutput clock generator function comprising a dedicated PLL core that is optimized for Ethernet line card applications. The integer-N PLL design is based on the Analog Devices, Inc., proven portfolio of high performance, low jitter frequency synthesizers to maximize network performance. Other applications with demanding phase noise and jitter requirements also benefit from this part.

The PLL section consists of a low noise phase frequency detector (PFD), a precision charge pump (CP), a low phase noise voltage controlled oscillator (VCO), and a preprogrammed feedback divider and output divider. By connecting an external crystal or reference clock to the REFCLK pin, frequencies up to 156.25 MHz can be locked to the input reference.

Each output divider and feedback divider ratio is preprogrammed for the required output rates. No external loop filter components are required, thus conserving valuable design time and board space.

The AD9571 is available in a 40-lead 6 mm × 6 mm lead frame chip scale package and can be operated from a single 3.3 V supply. The operating temperature range is −40°C to +85°C.

APPLICATIONS

* Ethernet line cards, switches, and routers

* SCSI, SATA, and PCI-express

* PCI support included

* Low jitter, low phase noise clock generation

* Fully integrated VCO/PLL core

0.17 ps rms jitter from 1.875 MHz to 20 MHz at 156.25 MHz

0.41 ps rms jitter from 12 kHz to 20 MHz at 125 MHz

Input crystal or clock frequency of 25 MHz

Elecena nie prowadzi sprzedaży elementów elektronicznych, ani w niej nie pośredniczy.

Produkt pochodzi z oferty sklepu