5A SIMPLE SWITCHER, Step-Down Voltage Regulator with Adjustable Soft-Start & Current Limit
Texas Instruments
RSS
Sample
- Darmowa próbka
- MPN:
- LM22679-Q1
- Producent:
- TEXAS INSTRUMENTS
- Dodany do bazy:
- Ostatnio widziany:
Sugerowane produkty dla lm22679
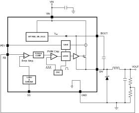
The LM22679 switching regulator provides all of the functions necessary to implement an efficient high-voltage step-down (buck) regulator using a minimum of external components. This easy-to-use regulator incorporates a 42-V N-channel MOSFET switch that can provide up to 5 A of load current. Excellent line and load regulation along with high efficiency (> 90%) are featured. Voltage mode control offers short minimum on-time, allowing the widest ratio between input and output voltages. Internal loop compensation means that the user is free from the tedious task of calculating the loop compensation components. Fixed 5-V output and adjustable output voltage options are available. A switching frequency of 500 kHz allows for small external components and good transient response. An adjustable soft-start feature is provided through the selection of a single external capacitor. In addition, the switch-current limit can be programmed with a single external resistor, allowing solution optimization. The LM22679 device also has built-in thermal shutdown and current limiting to protect against accidental overloads.
The new product, LM61460, offers higher efficiency, lower stand-by quiescent current, and improved EMI performance. See the device comparison table to compare. Start WEBENCH design with LM61460
The LM22679 device is a member of Texas Instruments SIMPLE SWITCHER family. The SIMPLE SWITCHER concept provides for an easy to use complete design using a minimum number of external components and the TI WEBENCH design tool. TIs WEBENCH tool includes features such as external component calculation, electrical simulation, thermal simulation, and Build-It boards for easy design-in.
Elecena nie prowadzi sprzedaży elementów elektronicznych, ani w niej nie pośredniczy.
Produkt pochodzi z oferty sklepu Texas Instruments