High Efficiency Switching Surge Stopper
Analog Devices
RSS
Sample
- Darmowa próbka
- MPN:
- LTC7860
- Producent:
- ANALOG DEVICES
- Dodany do bazy:
- Ostatnio widziany:
- Zmiana ceny:
- -100% (19.01.2025)
- Poprzednia cena:
- 3.54
Sugerowane produkty dla protection*
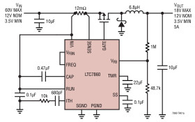
The LTC7860 high efficiency surge stopper protects loads from high voltage transients. High efficiency permits higher currents and smaller solution sizes. During an input overvoltage event, such as a load dump in vehicles, the LTC7860 controls the gate of an external MOSFET to act as a switching DC/DC regulator (PROTECTIVE PWM mode). This operation regulates the output voltage to a safe level, allowing the loads to operate through the input over-voltage event. During normal operation (SWITCH-ON mode), the LTC7860 turns on the external MOSFET continuously, passing the input voltage through to the output. An internal comparator limits the voltage across the current sense resistor and regulates the maximum output current to protect against overcurrent faults.
An adjustable timer limits the time that the LTC7860 can spend in overvoltage or overcurrent regulation. When the timer expires, the external MOSFET is turned off until the LTC7860 restarts after a cool down period. By strictly limiting the time in PROTECTIVE PWM Mode when the power loss is high, the components and thermal design can be optimized for normal operation and safely operate through high voltage input surges and/or overcurrent faults. An additional PMOS can be added for reverse battery protection.
Applications
* Industrial and Automotive Power
* Telecom Power
* Vehicle Power Including ISO7637
* Military Power Including MIL1275
* High Efficiency VOUT Clamp Stops High Voltage Input Surges* SWITCH-ON Mode 100% Duty Cycle for Normal Operation* PROTECTIVE PWM Mode for Transients and Faults* VIN Pin to SGND Range: 3.5V to 60V* External Input Voltage is Extendable to 200V+* Adjustable Output Voltage Clamp* Adjustable Output Overcurrent Protection* Power Inductor Improves Input EMI in Normal Operation* Programmable Fault Timer* Adjustable Soft-Start for Input Inrush Current Limiting* 4.5% Retry Duty Cycle During Faults* Adjustable Switching Frequency: 50kHz to 850kHz* Optional Reverse Input Voltage Protection* Available in Thermally Enhanced 12-lead MSOP Package
Elecena nie prowadzi sprzedaży elementów elektronicznych, ani w niej nie pośredniczy.
Produkt pochodzi z oferty sklepu Analog Devices