elecena.pl

High Efficiency CCM PFC/LLC Combination controller

Texas Instruments

High Efficiency CCM PFC/LLC Combination controller RSS Sample
  • Darmowa próbka
MPN:
UCC29950
Producent:
TEXAS INSTRUMENTS
Dodany do bazy:
Ostatnio widziany:

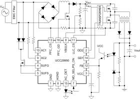
The UCC29950 provides all the control functionality for an AC-to-DC converter with a CCM boost Power Factor Correction (PFC) stage followed by an LLC converter stage. The controller is optimized to allow ease of use.

Proprietary CCM PFC algorithms enable the system to achieve high efficiency, smaller converter size with high power factor. The integrated LLC controller enables a high-efficiency DC-to-DC conversion stage utilizing soft switching for low EMI noise. Integration of PFC control and LLC control in a combo controller allows the control algorithms to take advantage of information from both stages.

The controller includes a control circuit for start-up using a Depletion Mode MOSFET with internal device power management that minimizes external component requirements and helps lower system implementation costs.

To further reduce the standby power an X-Cap discharge circuit is integrated. The UCC29950 implements a complete suite of system protection functions, including AC line brownout, PFC bus under voltage PFC and LLC, over current and thermal shutdown.

Elecena nie prowadzi sprzedaży elementów elektronicznych, ani w niej nie pośredniczy.

Produkt pochodzi z oferty sklepu