elecena.pl

Buck or Boost, PWM Controller for Battery Test Solutions

Analog Devices

Buck or Boost, PWM Controller for Battery Test Solutions RSS Sample
  • Darmowa próbka
MPN:
ADP1972
Producent:
ANALOG DEVICES
Dodany do bazy:
Ostatnio widziany:
Zmiana ceny:
-100% (21.01.2025)
Poprzednia cena:
4.49

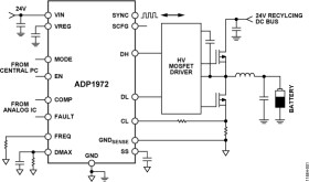
The ADP1972 is a constant frequency, voltage mode, pulse width modulation (PWM) controller for buck or boost, dc-to-dc, asynchronous applications. The ADP1972 is designed for use in asynchronous battery testing applications with an external, high voltage field effect transistor (FET), half bridge driver, and an external control device, such as the AD8450.The asynchronous device operates as a buck converter in battery charge mode and operates as a boost converter in recycle mode to recycle energy to the input bus.

The ADP1972 high voltage, VIN supply pin can withstand a maximum operating voltage of 60 V and reduces the need for additional system supply voltages. The ADP1972 has integrated features such as precision enable, pin selective buck or boost mode operation, internal and external synchronization control with programmable phase shift, programmable maximum duty cycle, and programmable peak hiccup current limit.

Additional protection features include soft start to limit input inrush current during startup, input voltage undervoltage lockout (UVLO), and thermal shutdown (TSD). The ADP1972 also has a COMP pin to provide external control of the PWM operation and a FAULT pin that can be signaled to disable the DH and DL outputs if a fault condition occurs externally to the ADP1972.

The ADP1972 is available in a 16-lead TSSOP package.

APPLICATIONS

* PWM battery test systems with recycle capability including hybrid vehicles, PCs, and camera batteries

* Compatible with AD8450 constant voltage (CV) and constant current (CC) monitors

* Input voltage range: 6 V to 60 V

* On-board 5 V low dropout regulator

* Selective buck or boost mode

* Excellent PWM linearity with high amplitude PWM sawtooth 4.0 V p-p

* FAULT input compatible with AD8450

Elecena nie prowadzi sprzedaży elementów elektronicznych, ani w niej nie pośredniczy.

Produkt pochodzi z oferty sklepu