elecena.pl

High Voltage Input Protection Device

Analog Devices

High Voltage Input Protection Device RSS Sample
  • Darmowa próbka
MPN:
ADM1270
Producent:
ANALOG DEVICES
Dodany do bazy:
Ostatnio widziany:
Zmiana ceny:
-100% (22.01.2025)
Poprzednia cena:
1.17

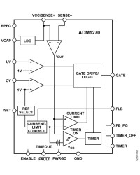
The ADM1270 is a current-limiting controller that provides inrush current limiting and overcurrent protection for modular or battery-powered systems. When circuit boards are inserted into a live backplane, discharged supply bypass capacitors draw large transient currents from the backplane power bus as they charge. These transient currents can cause permanent damage to connector pins, as well as dips on the backplane supply that can reset other boards in the system.

The ADM1270 is designed to control the inrush current, when powering on the system, via an external P-channel field effect transistor (FET).

To protect the system from a reverse polarity input supply, there is a provision made to control an additional external P-channel FET. This feature prevents reverse current flow in case of a reverse polarity connection, which can damage the load or the ADM1270. The ADM1270 is available in a 3 mm × 3 mm, 16-lead LFCSP and a 16-lead QSOP.

Applications

* Industrial modules

* Battery-powered/portable instrumentation

* Controls supply voltages from 4 V to 60 V

* Gate drive for low voltage drop reverse supply protection

* Gate drive for P-channel FETs

* Inrush current limiting control

* Adjustable current limit

* Foldback current limiting

* Automatic retry or latch-off on current fault

* Programmable current-limit timer for safe operating area (SOA)

* Power-good and fault outputs

* Analog undervoltage (UV) and overvoltage (OV) protection

* 16-lead, 3 mm × 3 mm LFCSP

* 16-lead QSOP

Elecena nie prowadzi sprzedaży elementów elektronicznych, ani w niej nie pośredniczy.

Produkt pochodzi z oferty sklepu