elecena.pl

20-W mono, 4.5- to 26.4-V supply, digital input Cass-D audio amplifier

Texas Instruments

20-W mono, 4.5- to 26.4-V supply, digital input Cass-D audio amplifier RSS Sample
  • Darmowa próbka
MPN:
TAS5720M
Producent:
TEXAS INSTRUMENTS
Dodany do bazy:
Ostatnio widziany:

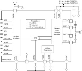
The TAS5720x device is a high-efficiency mono Class-D audio power amplifier optimized for high transient power capability to use the dynamic power headroom of small loudspeakers. The device is capable of delivering more than 15 W continuously into a 4-Ω speaker.

The digital time division multiplexed (TDM) interface enables up to eight devices to share the same bus.

The TAS5720x device is available in a 32-pin, 4 mm × 4 mm, VQFN package for a compact PCB footprint.

Elecena nie prowadzi sprzedaży elementów elektronicznych, ani w niej nie pośredniczy.

Produkt pochodzi z oferty sklepu