Wide Input 65V, 2A Synchronous Buck / Fly-Buck™ Converter
Texas Instruments
RSS
Sample
- Darmowa próbka
- MPN:
- LM5160-Q1
- Producent:
- TEXAS INSTRUMENTS
- Dodany do bazy:
- Ostatnio widziany:
Sugerowane produkty dla lm5160
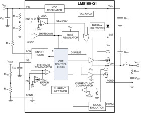
The LM5160-Q1 is a 65-V, 2-A synchronous step-down converter with integrated high-side and low-side MOSFETs. The adaptive constant on-time control scheme requires no loop compensation and supports high step-down ratios with fast transient response. An internal feedback amplifier maintains ±1% output voltage regulation over the entire operating temperature range. The on-time varies inversely with input voltage resulting in nearly constant switching frequency.
Peak and valley current limit circuits protect against overload conditions. The undervoltage lockout (EN/UVLO) circuit provides independently adjustable input undervoltage threshold and hysteresis. The LM5160-Q1 is programmed through the FPWM pin to operate in continuous conduction mode (CCM) from no load to full load or to automatically switch to discontinuous conduction mode (DCM) at light load for higher efficiency. Forced CCM operation supports multiple-output and isolated Fly-Buck applications using a coupled inductor.
The LM5160-Q1 is qualified to automotive AEC-Q100 grade 1 and is available in 14-pin HTSSOP package with 0.65-mm pin pitch.
Elecena nie prowadzi sprzedaży elementów elektronicznych, ani w niej nie pośredniczy.
Produkt pochodzi z oferty sklepu Texas Instruments