4-A, 600-V half bridge gate driver
Texas Instruments
RSS
Sample
- Darmowa próbka
- MPN:
- UCC27714
- Producent:
- TEXAS INSTRUMENTS
- Dodany do bazy:
- Ostatnio widziany:
Sugerowane produkty dla from10
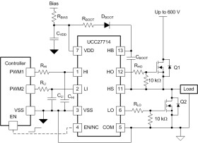
UCC27714 is a 600-V high-side, low-side gate driver with 4-A source and 4-A sink current capability, targeted to drive power MOSFETs or IGBTs. The device comprises of one ground-referenced channel (LO) and one floating channel (HO) which is designed for operating with bootstrap supplies. The device features excellent robustness and noise immunity with capability to maintain operational logic at negative voltages of up to –8 VDC on HS pin (at VDD = 12 V).
The device accepts a wide range bias supply input from 10 V to 20 V and offers UVLO protection for both the VCC and HB bias supply pins. UCC27714 is available in SOIC-14 package and rated to operate from –40°C to 125°C.
Elecena nie prowadzi sprzedaży elementów elektronicznych, ani w niej nie pośredniczy.
Produkt pochodzi z oferty sklepu Texas Instruments