elecena.pl

6-Gbps HDMI 2.0 TMDS retimer

Texas Instruments

6-Gbps HDMI 2.0 TMDS retimer RSS Sample
  • Darmowa próbka
MPN:
TMDS181
Producent:
TEXAS INSTRUMENTS
Dodany do bazy:
Ostatnio widziany:

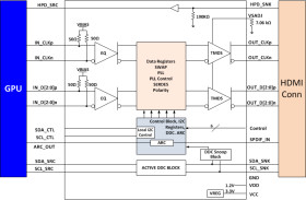
The TMDS181x is a digital video interface (DVI) or high-definition multimedia interface (HDMI™) retimer. The TMDS181x supports four TMDS channels, audio return channel (SPDIFIN/ARCOUT), and digital display control (DDC) interfaces. The TMDS181x supports signaling rates up to 6 Gbps to allow for the highest resolutions of 4k2k60p 24 bits per pixel and up to WUXGA 16-bit color depth or 1080p with higher refresh rates. The TMDS181x can be configured to support the HDMI2.0a standard. The TMDS181x automatically configures itself as a redriver at low data rate (<1.0 Gbps) or as a retimer above this data rate. Redriver mode supports HDMI1.4b with data rates up to 3.4 Gbps

The TMDS181x supports dual power supply rails of 1.2 V on VDD and 3.3 V on VCC for power reduction. Several methods of power management are implemented to reduce overall power consumption. TMDS181x supports fixed receive EQ gain or adaptive receive EQ control by I2C or pin strap to compensate for different lengths input cable or board traces.

Elecena nie prowadzi sprzedaży elementów elektronicznych, ani w niej nie pośredniczy.

Produkt pochodzi z oferty sklepu