elecena.pl

3-A, low-VIN (1.15-V), high-accuracy, ultra-low-dropout voltage regulator with enable

Texas Instruments

3-A, low-VIN (1.15-V), high-accuracy, ultra-low-dropout voltage regulator with enable RSS Sample
  • Darmowa próbka
MPN:
LP38856
Producent:
TEXAS INSTRUMENTS
Dodany do bazy:
Ostatnio widziany:

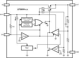
The LP38856 is a high-current, fast-response regulator which can maintain output voltage regulation with an extremely low input-to-output voltage drop. Fabricated on a CMOS process, the device operates from two input voltages: VBIAS provides power for the internal bias and control circuits, as well as drive for the gate of the N-MOS power transistor, while VIN supplies power to the load. The use of an external bias rail allows the part to operate from ultra-low VIN voltages. Unlike bipolar regulators, the CMOS architecture consumes extremely low quiescent current at any output load current. The use of an N-MOS power transistor results in wide bandwidth, yet minimum external capacitance is required to maintain loop stability.

The fast transient response of this device makes it suitable for use in powering DSP, microcontroller core voltages, and switch mode power supply post regulators. The LP38856 is available in 5-pin TO-220 and DDPAK/TO-263 packages.

* Dropout Voltage: 240 mV (typical) at 3-A load current. * Low Ground Pin Current: 10 mA (typical) at 3-A load current. * Shutdown Current: 1 µA (typical) IIN(GND) when EN pin is low. * Precision Output Voltage: ±1% for TJ = 25°C and ±2% for 0°C ≤ TJ ≤ +125°C, across all line and load conditions.

Elecena nie prowadzi sprzedaży elementów elektronicznych, ani w niej nie pośredniczy.

Produkt pochodzi z oferty sklepu