elecena.pl

150-mA, low-noise, low-IQ, low-dropout voltage regulator with enable

Texas Instruments

150-mA, low-noise, low-IQ, low-dropout voltage regulator with enable RSS Sample
  • Darmowa próbka
MPN:
LP5900
Producent:
TEXAS INSTRUMENTS
Dodany do bazy:
Ostatnio widziany:

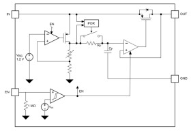
The LP5900 is an LDO capable of supplying 150-mA output current. Designed to meet the requirements of RF and analog circuits, the LP5900 device provides low noise, high PSRR, low quiescent current, and low line transient response figures. Using new innovative design techniques the LP5900 offers class-leading device noise performance without a noise bypass capacitor.

The device is designed to work with 0.47-μF input and output ceramic capacitors (no bypass capacitor required).

The device is available in a DSBGA (YZR) package and a WSON package; the device is also available in an extremely thin DSBGA (YPF) package. For all voltage and package options available today, see the Package Option Addendum (POA) at the end of this data sheet. For any other fixed output voltages from 1.5 V to 4.5 V in 25-mV steps and all other package options, contact your local TI Sales office.

For all available packages, see the orderable addendum at the end of the data sheet.

Elecena nie prowadzi sprzedaży elementów elektronicznych, ani w niej nie pośredniczy.

Produkt pochodzi z oferty sklepu