elecena.pl

PolyPhase Step-Down Slave Controller for Digital Power System Management

Analog Devices

PolyPhase Step-Down Slave Controller for Digital Power System Management RSS Sample
  • Darmowa próbka
MPN:
LTC3870-1
Producent:
ANALOG DEVICES
Dodany do bazy:
Ostatnio widziany:
Zmiana ceny:
-100% (17.01.2025)
Poprzednia cena:
2.84

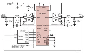
The LTC3870-1 is a PolyPhase® step-down slave controller specially designed for multiphase operation with LTC's digital power system management DC/DC controllers. It provides a small and cost effective solution for supplying very large currents by cascading it with a LTC3887-1 controller. A peak current mode architecture provides the LTC3870-1 with excellent current sharing from phase to phase and from chip to chip.

Coherently working with the LTC3887-1, the LTC3870-1 does not require additional I2C addresses, and it supports all programmable features as well as fault protection. The constant switching frequency can be synchronized to an external clock from the LTC3887-1 over a range of 100kHz to 1MHz.

Onboard MOSFET Gate Drivers

Package

LTC3870

Yes

4x5 QFN-28

LTC3870-1

No – Works with DrMOS and Power Blocks

4x4 QFN-24

Applications

* High Power Distributed Power Systems

* Telecom Systems

* Industrial Applications

* LTC3887-1 Phase Extender* Operates with Power Blocks, DrMOS or External Gate Drivers and MOSFETs* Cascade with Multiple Chips for Very Large Current Applications* Accurate PolyPhase Current Sharing* EXTVCC Capable of 5V to 14V Input* Wide VIN Range: 4.5V to 60V

Elecena nie prowadzi sprzedaży elementów elektronicznych, ani w niej nie pośredniczy.

Produkt pochodzi z oferty sklepu