36-V voltage detector
Texas Instruments
RSS
Sample
- Darmowa próbka
- MPN:
- TPS3711
- Producent:
- TEXAS INSTRUMENTS
- Dodany do bazy:
- Ostatnio widziany:
Sugerowane produkty dla tps3711
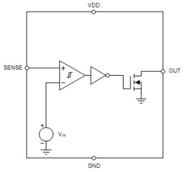
The TPS3711 wide-supply voltage comparator operates over a 1.8-V to 36-V range. The device has a precision comparator with an internal 400 mV reference and an open-drain output rated to 25 V for undervoltage detection. Set the monitored voltage with the use of external resistors.
OUT is driven low when the voltage at the SENSE pin drops below the negative threshold, and goes high when the voltage returns above the positive threshold. The comparator in the TPS3711 includes built-in hysteresis for noise rejection, thereby ensuring stable output operation without false triggering.
The TPS3711 is available in a SOT-6 package, and is specified over the junction temperature range of –40°C to +125°C.
Elecena nie prowadzi sprzedaży elementów elektronicznych, ani w niej nie pośredniczy.
Produkt pochodzi z oferty sklepu Texas Instruments