elecena.pl

700-V Lowest Quiescent current off-line switcher

Texas Instruments

700-V Lowest Quiescent current off-line switcher RSS Sample
  • Darmowa próbka
MPN:
UCC28881
Producent:
TEXAS INSTRUMENTS
Dodany do bazy:
Ostatnio widziany:

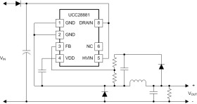
The UCC28881 integrates the controller and a 14-Ω, 700-V power MOSFET into one monolithic device. The device also integrates a high-voltage current source, enabling start up and operation directly from the rectified mains voltage. UCC28881 is the same family device of UCC28880, with higher current handling capability.

The low quiescent current of the device enables excellent efficiency. With the UCC28881 the most common converter topologies, such as buck, buck-boost and flyback can be built using a minimum number of external components.

The UCC28881 incorporates a soft-start feature for controlled start up of the power stage which minimizes the stress on the power-stage components.

Elecena nie prowadzi sprzedaży elementów elektronicznych, ani w niej nie pośredniczy.

Produkt pochodzi z oferty sklepu