elecena.pl

4.5- to 17-V Input Voltage, 5-A/3-A/2-A Output Current Triple Buck Converter

Texas Instruments

4.5- to 17-V Input Voltage, 5-A/3-A/2-A Output Current Triple Buck Converter RSS Sample
  • Darmowa próbka
MPN:
TPS65265
Producent:
TEXAS INSTRUMENTS
Dodany do bazy:
Ostatnio widziany:

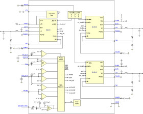
The TPS65265 incorporates triple synchronous buck converters with 4.5-V to 17-V wide input voltage range that encompassed most intermediate bus voltage operating off 5-, 9-, 12- or 15-V power bus or battery. The converter with constant frequency peak current mode is designed to simplify its application while giving designers options to optimize the system according to targeted applications. The switching frequency of the converters can be adjustable from 250 kHz to 2.3 MHz with an external resistor or external clock. 120° out-of-phase operation between Buck1, Buck2, and Buck3 minimizes the input filter requirements.

The TPS65265 operates in pulse skipping mode (PSM) with driving MODE pin to high or leaving float and operates in force continuous current mode (FCC) with connecting MODE pin to GND. PSM mode provides high efficiency by reducing switching losses at light load and FCC mode reduces noise susceptibility and RF interference.

The TPS65265 is available in a 32-pin thermal enhanced QFN (RHB) 5-mm × 5-mm thin package.

Elecena nie prowadzi sprzedaży elementów elektronicznych, ani w niej nie pośredniczy.

Produkt pochodzi z oferty sklepu