elecena.pl

3-42-V wide VIN, synchronous boost controller with multiphase capability, AEC-Q100 qualified

Texas Instruments

3-42-V wide VIN, synchronous boost controller with multiphase capability, AEC-Q100 qualified RSS Sample
  • Darmowa próbka
MPN:
LM25122-Q1
Producent:
TEXAS INSTRUMENTS
Dodany do bazy:
Ostatnio widziany:

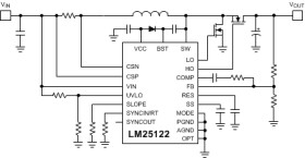
The LM25122 is a multiphase capable synchronous boost controller intended for high-efficiency synchronous boost regulator applications. The control method is based upon peak current mode control. Current mode control provides inherent line feed-forward, cycle-by-cycle current limiting and ease of loop compensation.

The switching frequency is programmable up to 600 kHz. Higher efficiency is achieved by two robust N-channel MOSFET gate drivers with adaptive dead-time control. A user-selectable diode emulation mode also enables discontinuous mode operation for improved efficiency at light load conditions.

An internal charge pump allows 100% duty cycle for high-side synchronous switch (Bypass operation). A 180º phase shifted clock output enables easy multi-phase interleaved configuration. Additional features include thermal shutdown, frequency synchronization, hiccup mode current limit and adjustable line undervoltage lockout.

Elecena nie prowadzi sprzedaży elementów elektronicznych, ani w niej nie pośredniczy.

Produkt pochodzi z oferty sklepu