elecena.pl

6A, 2.4V-5.5V input, Synchronous step-down converter with PG Output, Adjust. Soft-start and Optional

Texas Instruments

6A, 2.4V-5.5V input, Synchronous step-down converter with PG Output, Adjust. Soft-start and Optional RSS Sample
  • Darmowa próbka
MPN:
TPS62480
Producent:
TEXAS INSTRUMENTS
Dodany do bazy:
Ostatnio widziany:

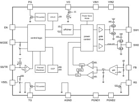
The TPS62480 is a synchronous 2-phase step-down DC-DC converter for low profile point-of-load power supplies. The input voltage range of 2.4 to 5.5 V enables operation from typical 3.3-V or 5-V interface supplies as well as from backup circuits dropping down as low as 2.4 V. The output current is up to 6 A continuously provided by two phases of 3 A each, allowing the use of low-profile external components. Both the rails are running out of phase, reducing pulse current noise significantly.

The TPS62480 provides an automatically entered power save mode to maintain high efficiency down to very light loads. This incorporates an automatic phase adding and shedding feature using both or only one phase according to the actual load.

The device features a Power Good signal and an adjustable soft start. Also, the device features a Thermal Good signal to detect excessive internal temperature. The output voltage can be changed to a preselected value by VSEL pin. TPS62480 is able to operate in 100% duty cycle mode.

The TPS62480 is packaged in a small 3 × 2.5 mm HotRod package (RNC).

Elecena nie prowadzi sprzedaży elementów elektronicznych, ani w niej nie pośredniczy.

Produkt pochodzi z oferty sklepu