elecena.pl

1.275-W, mono, 50-mW stereo, analog input Class-AB audio amplifier

Texas Instruments

1.275-W, mono, 50-mW stereo, analog input Class-AB audio amplifier RSS Sample
  • Darmowa próbka
MPN:
LM49100
Producent:
TEXAS INSTRUMENTS
Dodany do bazy:
Ostatnio widziany:

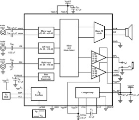
The LM49100 is a fully integrated audio subsystem capable of delivering 1.275W of continuous average power into a mono 8Ω bridged-tied load (BTL) with 1% THD+N and with a 5V power supply. The LM49100 also has a stereo true-ground headphone amplifier capable of 50mW per channel of continuous average power into a 32Ω single-ended (SE) loads with 1% THD+N.

The LM49100 has three input channels. One pair of SE inputs can be used with a stereo signal. The other input channel is fully differential and may be used with a mono input signal. The LM49100 features a 32-step digital volume control and ten distinct output modes. The mixer, volume control, and device mode select are controlled through an I2C compatible interface.

Thermal overload protection prevent the device from being damaged during fault conditions. Superior click and pop suppression eliminates audible transients on power-up/down and during shutdown.

Elecena nie prowadzi sprzedaży elementów elektronicznych, ani w niej nie pośredniczy.

Produkt pochodzi z oferty sklepu