Fault Protected CAN Transceiver With Flexible Data-Rate
Texas Instruments
RSS
Sample
- Darmowa próbka
- MPN:
- TCAN1051HGV
- Producent:
- TEXAS INSTRUMENTS
- Dodany do bazy:
- Ostatnio widziany:
Sugerowane produkty dla megabits
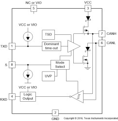
This CAN transceiver family meets the ISO11898-2 (2016) High Speed CAN (Controller Area Network) physical layer standard. All devices are designed for use in CAN FD networks up to 2 Mbps (megabits per second). Devices with part numbers that include the "G" suffix are designed for data rates up to 5 Mbps, and versions with the "V" have a secondary power supply input for I/O level shifting the input pin thresholds and RXD output level. This family of devices comes with silent mode which is also commonly referred to as listen-only mode. Additionally, all devices include many protection features to enhance device and network robustness.
Elecena nie prowadzi sprzedaży elementów elektronicznych, ani w niej nie pośredniczy.
Produkt pochodzi z oferty sklepu Texas Instruments