5-V, 8-ppm/°C high-precision voltage reference with integrated buffer & enable pin
Texas Instruments
RSS
Sample
- Darmowa próbka
- MPN:
- REF6150
- Producent:
- TEXAS INSTRUMENTS
- Dodany do bazy:
- Ostatnio widziany:
Sugerowane produkty dla ref61
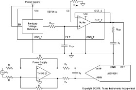
The REF6000 family of voltage references have an integrated low output impedance buffer that enable the user to directly drive the REF pin of precision data converters, while preserving linearity, distortion, and noise performance. Most precision SAR and Delta-Sigma ADCs, switch binary-weighted capacitors onto the REF pin during the conversion process. In order to support this dynamic load the output of the voltage reference must be buffered with a low-output impedance (high-bandwidth) buffer. The REF6000 family devices are well suited, but not limited, to drive the REF pin of the ADS88xx family of SAR ADCs, and ADS127xx family of delta-sigma ADCs, as well as other digital-to-analog converters (DACs).
The REF6000 family of voltage references are able to maintain an output voltage within 1LSB (18-bit) with minimal droop, even during the first conversion while driving the REF pin of the ADS8881. This feature is useful in burst-mode, event-triggered, equivalent-time sampling, and variable-sampling-rate data-acquisition systems. The REF61xx variants of REF6000 family specify a maximum temperature drift of just 8 ppm/°C and initial accuracy of 0.05% for both the voltage reference and the low output impedance buffer combined. For various temperature drift options in REF6000 family, see the Device Comparison Table.
Elecena nie prowadzi sprzedaży elementów elektronicznych, ani w niej nie pośredniczy.
Produkt pochodzi z oferty sklepu Texas Instruments