elecena.pl

Wide Range Input, Synchronous, Step-Down DC-to-DC Controller

Analog Devices

Wide Range Input, Synchronous, Step-Down DC-to-DC Controller RSS Sample
  • Darmowa próbka
MPN:
ADP1851
Producent:
ANALOG DEVICES
Dodany do bazy:
Ostatnio widziany:
Zmiana ceny:
-100% (18.01.2025)
Poprzednia cena:
1.35

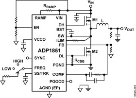
The ADP1851 is a wide range input, dc-to-dc, synchronous buck controller capable of running from commonly used 3.3 V to 12 V (up to 20 V) voltage inputs. The device nominally operates in current mode with valley current sensing providing the fastest step response for digital loads. It can also be configured as a voltage mode controller with low noise and crosstalk for sensitive loads.

The ADP1851 is ideal in system applications requiring multiple output voltages. The ADP1851 includes a synchronization feature to eliminate beat frequencies between switching devices. It also provides accurate tracking capability between supplies and includes precision enable and power-good functions for simple, robust sequencing.

The ADP1851 provides a high speed, high peak current gate driving capability to enable energy efficient power conversion. The device can be configured to operate in power saving mode by skipping pulses, reducing switching losses, and improving efficiency at light load and standby conditions.

The accurate current limit allows design within a narrower range of tolerances and can reduce overall converter size and cost. The ADP1851 can regulate down to 0.6 V output using a high accuracy reference with ±1% tolerance over the temperature range of −40°C to +125°C.

With its wide range input voltage, the ADP1851 provides the designer with maximum flexibility for use in a variety of system configurations; loop compensation, soft start, frequency setting, power saving mode, current limit, and current sense gain can all be programmed using external components. In addition, the external RAMP resistor allows the selection of optimal slope and VIN feedforward in both current and voltage modes for excellent line rejection. The linear regulator and the bootstrap diode for the high-side driver are internal.

Protection features include undervoltage lockout, overvoltage, overcurrent/short circuit, and overtemperature.

Applications

* Intermediate bus and POL systems requiring sequencing and tracking, including

* Telecom base station and networking

* Industrial and instrumentation

* Medical and healthcare

* Input voltage range: 2.75 V to 20 V

* Output voltage range: 0.6 V to 90% VIN

* Maximum output current of more than 25 A

* Current mode architecture

* Configurable to voltage mode

* ±1% output voltage accuracy over temperature

* Voltage tracking

* Programmable frequency: 200 kHz to 1.5 MHz

* Synchronization input

* Power saving mode at light load

* Precision enable input

* Power good with internal pull-up resistor

Elecena nie prowadzi sprzedaży elementów elektronicznych, ani w niej nie pośredniczy.

Produkt pochodzi z oferty sklepu