8-A valley current, 5.1-V fixed output voltage synchronous boost converters
Texas Instruments
RSS
Sample
- Darmowa próbka
- MPN:
- TPS61235P
- Producent:
- TEXAS INSTRUMENTS
- Dodany do bazy:
- Ostatnio widziany:
Sugerowane produkty dla tps6123x
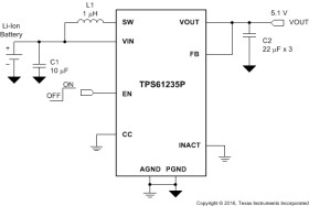
The TPS6123x is a high current, high efficiency synchronous boost converter with constant output current feature for single cell Li-Ion and Li-polymer battery powered products, in a wide range of power bank, tablet, and other portable devices. The IC integrates 14-mΩ/14-mΩ power switches and is capable of delivering up to a 3.5-A output current for 3.3-V to 5-V conversion with up to 97% high efficiency. The device supports a programmable constant output current to control power delivery, so to save power path components and lower total system thermal dissipation effectively.
The device only consumes a 10-µA quiescent current under a light load condition, and can report load status to the system, which make it very suitable for Always-On applications. With the TPS6123x, a simple and flexible system design can be achieved, eliminating external power path components, saving PCB space, and reducing BOM cost.
In shutdown, the output is completely disconnected from the input, and current consumption is reduced to less than 1 µA. Other features like soft start control, reverse current blocking, over voltage protection, and thermal shutdown protection are built-in for system safety.
The devices are available in a 2.5-mm × 2.5-mm VQFN package.
Elecena nie prowadzi sprzedaży elementów elektronicznych, ani w niej nie pośredniczy.
Produkt pochodzi z oferty sklepu Texas Instruments