elecena.pl

12-bit 100 MHz FPD-Link III Deserializer for 1MP/60fps and 2MP/30fps Cameras

Texas Instruments

12-bit 100 MHz FPD-Link III Deserializer for 1MP/60fps and 2MP/30fps Cameras RSS Sample
  • Darmowa próbka
MPN:
DS90UB934-Q1
Producent:
TEXAS INSTRUMENTS
Dodany do bazy:
Ostatnio widziany:

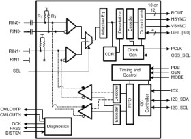
The DS90UB934-Q1 FPD-Link III deserializer, in conjunction with the DS90UB913A/933-Q1 serializers, supports the video transport needs with an ultra-high-speed forward channel and an embedded bidirectional control channel. The DS90UB934-Q1 converts the FPD-Link III stream into a parallel CMOS output interface designed to support automotive image sensors up to 12 bits at 100 MHz with resolutions including 1MP/60fps and 2MP/30fps.

The DS90UB933/934 chipset is fully AEC-Q100 qualified and designed to receive data across either 50-Ω single-ended coaxial or 100-Ω shielded-twisted pair (STP) cable assemblies. The DS90UB934-Q1 uses an advanced adaptive equalizer to allow support of various cable lengths and types with no additional programming required.

The DS90UB934-Q1 is improved over prior generations of ADAS FPD-Link III deserializer devices (such as DS90UB914A-Q1) offering higher bandwidth support with additional enhancements.

Elecena nie prowadzi sprzedaży elementów elektronicznych, ani w niej nie pośredniczy.

Produkt pochodzi z oferty sklepu