elecena.pl

Automotive 5.7kVrms, 2.5A/5A single-channel isolated gate driver with active protection features

Texas Instruments

Automotive 5.7kVrms, 2.5A/5A single-channel isolated gate driver with active protection features RSS Sample
  • Darmowa próbka
MPN:
ISO5851-Q1
Producent:
TEXAS INSTRUMENTS
Dodany do bazy:
Ostatnio widziany:

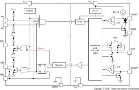
The ISO5851-Q1 is a 5.7-kVRMS, reinforced isolated gate driver for IGBTs and MOSFETs with 2.5-A source and 5-A sink current. The input side operates from a single 3-V to 5.5-V supply. The output side allows for a supply range from minimum 15 V to maximum 30 V. Two complementary CMOS inputs control the output state of the gate driver. The short propagation time of 76 ns assures accurate control of the output stage.

An internal desaturation (DESAT) fault detection recognizes when the IGBT is in an overload condition. Upon a DESAT detect, the gate driver output is driven low to VEE2 potential, turning the IGBT immediately off.

When desaturation is active, a fault signal is sent across the isolation barrier, pulling the FLT output at the input side low and blocking the isolator input. The FLT output condition is latched and can be reset through a low-active pulse at the RST input.

When the IGBT is turned off during normal operation with bipolar output supply, the output is hard clamp to VEE2. If the output supply is unipolar, an active Miller clamp can be used, allowing Miller current to sink across a low impedance path preventing IGBT to be dynamically turned on during high voltage transient conditions.

When desaturation is active, a fault signal is sent across the isolation barrier pulling the FLT output at the input side low and blocking the isolator input. The FLT output condition is latched and can be reset through a low-active pulse at the RST input.

When the IGBT is turned off during normal operation with bipolar output supply, the output is hard clamp to VEE2. If the output supply is unipolar, an active Miller clamp can be used, allowing Miller current to sink across a low impedance path preventing IGBT to be dynamically turned on during high voltage transient conditions.

The readiness for the gate driver to be operated is under the control of two undervoltage-lockout circuits monitoring the input side and output side supplies. If either side has insufficient supply the RDY output goes low; otherwise, this output is high.

The ISO5851-Q1 is available in a 16-pin SOIC package. Device operation is specified over a temperature range from –40°C to +125°C ambient.

For all available packages, see the orderable addendum at the end of the datasheet.

Elecena nie prowadzi sprzedaży elementów elektronicznych, ani w niej nie pośredniczy.

Produkt pochodzi z oferty sklepu