elecena.pl

1.2A dual flash LED driver System with I2C compatible interface

Texas Instruments

1.2A dual flash LED driver System with I2C compatible interface RSS Sample
  • Darmowa próbka
MPN:
LM3553
Producent:
TEXAS INSTRUMENTS
Dodany do bazy:
Ostatnio widziany:

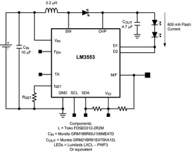
The LM3553 is a fixed frequency, current mode step-up DC/DC converter with two regulated current sinks. The device is capable of driving loads up to 1.2A from a single-cell Li-Ion battery.

The LM3553 includes a TX pin that forces Torch mode during a flash event allowing for synchronization between the RF power amplifier and Flash/Torch modes. It also includes a multi-function pin (M/F) that can serve as a GPIO and a hardware RESET pin.

The LM3553 is available in a 3mm by 3mm package.

Elecena nie prowadzi sprzedaży elementów elektronicznych, ani w niej nie pośredniczy.

Produkt pochodzi z oferty sklepu