elecena.pl

Dual, Micropower, 1.6V, Precision , Operational Amplifier with CMOS Input

Texas Instruments

Dual, Micropower, 1.6V, Precision , Operational Amplifier with CMOS Input RSS Sample
  • Darmowa próbka
MPN:
LMP2232
Producent:
TEXAS INSTRUMENTS
Dodany do bazy:
Ostatnio widziany:

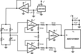
The LMP2232 is a dual micropower precision amplifier designed for battery powered applications. The 1.6V to 5.5V operating supply voltage range and quiescent power consumption of only 26 μW extend the battery life in portable systems. The LMP2232 is part of the LMP precision amplifier family. The high impedance CMOS input makes it ideal for instrumentation and other sensor interface applications.

The LMP2232 has a maximum offset voltage of 150 μV and maximum offset voltage drift of only 0.5 μV/°C along with low bias current of only ±20 fA. These precise specifications make the LMP2232 a great choice for maintaining system accuracy and long term stability.

The LMP2232 has a rail-to-rail output that swings 15 mV from the supply voltage, which increases system dynamic range. The common mode input voltage range extends 200 mV below the negative supply, thus the LMP2232 is ideal for ground sensing in single supply applications.

The LMP2232 is offered in 8-pin SOIC and VSSOP packages.

The LMP2231 is the single version of this product and the LMP2234 is the quad version of this product. Both of these products are available on Texas Instruments' website.

Elecena nie prowadzi sprzedaży elementów elektronicznych, ani w niej nie pośredniczy.

Produkt pochodzi z oferty sklepu