3G HD/SD SDI reclocker with 4:1 input mux and FR4 EQs
Texas Instruments
RSS
Sample
- Darmowa próbka
- MPN:
- LMH0356
- Producent:
- TEXAS INSTRUMENTS
- Dodany do bazy:
- Ostatnio widziany:
Sugerowane produkty dla eqs
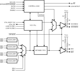
The LMH0356 3-Gbps HD/SD SDI Reclocker with 4:1 Input Mux and FR4 EQs retimes serial digital video data conforming to the SMPTE ST-424, ST-292, and ST-259 standards. The LMH0356 operates at serial data rates of 270 Mbps, 1.483 Gbps, 1.485 Gbps, 2.967 Gbps, and 2.97 Gbps. The LMH0356 supports DVB-ASI operation at 270 Mbps. The LMH0356 includes an integrated 4:1 input multiplexer for selecting one of four input data streams for retiming. In addition, the four inputs of the LMH0356 each have an FR4 equalizer capable of equalizing 0 to 30 inches of FR4 trace length.
The LMH0356 automatically detects the incoming data rate and adjusts itself to retime the incoming data to suppress accumulated jitter. The LMH0356 recovers the serial data-rate clock and optionally provides it as an output. The LMH0356 has two differential serial data outputs; the second output may be selected as a low-jitter, data-rate clock output. Controls and indicators are: serial clock or second serial data output select, manual rate select input, SD/HD rate indicator output, lock detect output, auto/manual data bypass, output mute, and device enable. The serial data inputs, outputs, and serial clock outputs are differential LVPECL compatible. The CML serial data and serial clock outputs are suitable for driving 100-Ω differentially terminated networks. The control logic inputs and outputs are LVCMOS compatible.
The LMH0356 is powered from a single 3.3-V supply. Power dissipation is typically 430 mW. The device is available in two space-saving packages: a 7-mm × 7-mm, 48-pin WQFN and even more space-efficient 5-mm × 5-mm, 40-pin WQFN package.
Elecena nie prowadzi sprzedaży elementów elektronicznych, ani w niej nie pośredniczy.
Produkt pochodzi z oferty sklepu Texas Instruments