elecena.pl

6-Channel, Low Noise, Low Power, 24-Bit Sigma Delta ADC with On-Chip In-Amp and Reference

Analog Devices

6-Channel, Low Noise, Low Power, 24-Bit Sigma Delta ADC with On-Chip In-Amp and Reference RSS Sample
  • Darmowa próbka
MPN:
AD7794
Producent:
ANALOG DEVICES
Dodany do bazy:
Ostatnio widziany:
Zmiana ceny:
-100% (18.01.2025)
Poprzednia cena:
8.20

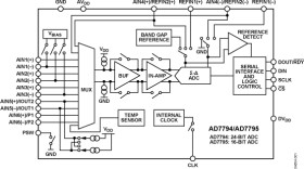
The AD7794/AD7795 are low power, low noise, complete analog front ends for high precision measurement applications. They contain a low noise, 24-/16-bit Σ-Δ ADC with six differential inputs. The on-chip low noise instrumentation amplifier means that signals of small amplitude can be interfaced directly to the ADC.

Each device contains a precision, low noise, low drift internal band gap reference, and can also accept up to two external differential references. Other on-chip features include programmable excitation current sources, burnout currents, and a bias voltage generator that is used to set the common-mode voltage of a channel to AVDD/2. The low-side power switch can be used to power down bridge sensors between conversions, minimizing the system’s power consumption. The AD7794/AD7795 can operate with either an internal clock or an external clock. The output data rate from each part can vary from 4.17 Hz to 470 Hz.

Both parts operate with a power supply from 2.7 V to 5.25 V. The B-grade parts (AD7794 and AD7795) are specified for a temperature range of −40°C to +105°C while the C-grade part (AD7794) is specified for a temperature range of −40°C to +125°C. They consume a current of 400 μA typical and are housed in a 24-lead TSSOP.

Applications

* Temperature measurement

* Pressure measurement

* Weigh scales

* Strain gage transducers

* Gas analysis

* Up to 23 effective bits

* RMS noise: 40 nV @ 4.17 Hz, 85 nV @ 16.7 Hz

* Current: 400 μA typical

* Power-down: 1 μA maximum

* Low noise, programmable gain, instrumentation amp

* Band gap reference with 4 ppm/°C drift typical

* Update rate: 4.17 Hz to 470 Hz

* Six differential analog inputs

* Internal clock oscillator

* Simultaneous 50 Hz/60 Hz rejection

* Reference detect

* Programmable current sources

Elecena nie prowadzi sprzedaży elementów elektronicznych, ani w niej nie pośredniczy.

Produkt pochodzi z oferty sklepu