elecena.pl

Mono, analog input, ceramic speaker driver with integrated 17.5-V charge pump

Texas Instruments

Mono, analog input, ceramic speaker driver with integrated 17.5-V charge pump RSS Sample
  • Darmowa próbka
MPN:
LM48556
Producent:
TEXAS INSTRUMENTS
Dodany do bazy:
Ostatnio widziany:

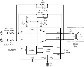
The LM48556 is a single supply, mono, ceramic speaker driver with an integrated charge-pump, designed for portable devices, such as cell phones, where board space is at a premium. The LM48556 charge pump allows the device to deliver 17.5VPP (typ) from a single 4.5V supply. Additionally, the charge pump features a soft start function that minimizes transient current during power-up.

The LM48556 features high power supply rejection ratio (PSRR) of 80dB at 217Hz, allowing the device to operate in noisy environments without additional power supply conditioning. Flexible power supply requirements allow operation from 2.7V to 5.0V. Additionally, the LM48556 features a differential input function and an externally configurable gain. A low power shutdown mode reduces supply current consumption to 0.1μA.

Superior click and pop suppression eliminates audible transients on power-up/down and during shutdown. The LM48556 is available in an ultra-small 12-bump DSBGA package (2mm x 1.5mm).

Elecena nie prowadzi sprzedaży elementów elektronicznych, ani w niej nie pośredniczy.

Produkt pochodzi z oferty sklepu