elecena.pl

35-mW, stereo, analog input headphone amplifier with I2C control interface

Texas Instruments

35-mW, stereo, analog input headphone amplifier with I2C control interface RSS Sample
  • Darmowa próbka
MPN:
LM48822
Producent:
TEXAS INSTRUMENTS
Dodany do bazy:
Ostatnio widziany:

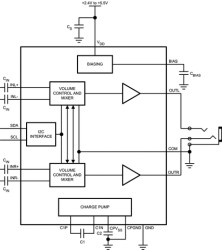
The LM48822 is a single supply, ground-referenced stereo headphone amplifier designed for portable devices, such as cell phones, where board space is at a premium. The LM48822 features TI’s ground-referenced architecture, which eliminates the large DC blocking capacitor required by traditional headphone amplifiers, saving board space and minimizing system cost.

The LM48822 features common-mode sensing that corrects for any differences between the amplifier ground and the potential at the headphone return terminal, minimizing noise created by any ground mismatches.

The LM48822 delivers 35mW/channel into a 16Ω load with <1% THD+N with a 3.6V supply. High power supply rejection ratio (PSRR), of 110dB at 217Hz, allows the device to operate in noisy environments without additional power supply conditioning. Flexible power supply requirements allow operation from 2.4V to 5.5V. The LM48822 has a differential inputs for improved noise rejection. High output impedance in Shutdown mode, combined with a charge pump-only mode allows the LM48822's outputs to be driven by an external source without degrading the source signal. Additionally, the LM48822 features a 64-step I2C volume control and mute function. The low power Shutdown mode reduces supply current consumption to 0.06µA.

Superior click and pop suppression eliminates audible transients on power-up/down and during shutdown. The LM48822 is available in an ultra-small 16-bump DSBGA package (2mmx2mm).

Elecena nie prowadzi sprzedaży elementów elektronicznych, ani w niej nie pośredniczy.

Produkt pochodzi z oferty sklepu