elecena.pl

High-accuracy voltage supervisor with programmable window watchdog timer

Texas Instruments

High-accuracy voltage supervisor with programmable window watchdog timer RSS Sample
  • Darmowa próbka
MPN:
TPS3852
Producent:
TEXAS INSTRUMENTS
Dodany do bazy:
Ostatnio widziany:

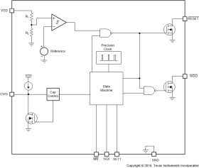
The TPS3852 is a precision voltage supervisor with an integrated window watchdog timer. The TPS3852 includes a precision undervoltage supervisor with an undervoltage threshold (VITN) that achieves 0.8% accuracy over the specified temperature range of –40°C to +125°C. In addition, the TPS3852 includes accurate hysteresis making the device ideal for use with tight tolerance systems. The supervisor RESET delay features a 15% accuracy, high-precision delay timer.

The TPS3852 includes a programmable window watchdog timer for a wide variety of applications. The dedicated watchdog output (WDO) enables increased resolution to help determine the nature of fault conditions. The watchdog timeouts can be programmed either by an external capacitor, or by factory-programmed default delay settings. The watchdog can be disabled to avoid undesired watchdog timeouts during the development process.

The TPS3852 is available in a small 3.00-mm × 3.00-mm, 8-pin VSON package.

Elecena nie prowadzi sprzedaży elementów elektronicznych, ani w niej nie pośredniczy.

Produkt pochodzi z oferty sklepu